Tráfico de influencias


Tráfico de influencias

Se trata de un delito contra la Administración Pública y su tipificación tiene el objetivo el preservar la imparcialidad y objetividad de las autoridades y funcionarios,  los que aprovechando esa condición puedan realizar actos abusivos o beneficiarse injustamente. Estos delitos fueron incorporados al Código Penal de 1995 y se crearon por la L.O de 22 de marzo 9/1991. 
Señala el art 428 del Código Penal: el funcionario público o autoridad que influyere en otro funcionario público o autoridad prevaliéndose del ejercicio de las facultades…
Como vemos en este art. reproducido parcialmente, se trata de una relación entre dos autoridades o funcionarios en la cual existe una desigualdad que es aprovechada por aquel que inatenta la posición dominante para forzar a la otra parte a realizar un acto que suponga un beneficio económico para el superior o para una tercera persona. Para que de de el tipo que describe el artículo 428 del Código Penal es necesario que se dé una cierta presión no siendo suficiente la mera sugerencia.
A continuación el art 429 establece el
mismo delito cuando es un no funcionario o autoridad el que intenta influir en un funcionario o autoridad, aunque el tipo penal exige también en este supuesto que el particular «prevaricador» se prevalga de una situación derivada de su relación personal con este funcionario u otro con el fin de conseguir una resolución que le beneficie económicamente.

También recoge el Código el supuesto:» delito de ofrecimiento para ejercer influencias» que se encuentra regulado en el art 430. Este artículo tipifica la actitud por la que una persona hace el ofrecimiento de conseguir influir en un funcionario para que este realice un acto que beneficie al particular que «tomara» los servicios del oferente.

finalización de concurso


Conclusión de concurso por la íntegra satisfacción de la totalidad de los créditos reconocidos

AL JUZGADO DE LO MERCANTIL NÚMERO ………… DE ………………..

Don ……………….., Procurador de los Tribunales (col. núm. ………………..) y de ……………….. S.A. según tengo debidamente acreditado en el procedimiento de concurso ordinario voluntario que, bajo el número ……………….., se sigue ante este Juzgado a instancias de mi mandante, respetuosamente,

 DIGO:

 Que según se detalla en el cuerpo de este escrito, concurren razones suficientes para que por ese digno Juzgado, previo traslado a la Administración Concursal, se declare, conforme al artículo 176.1.3.º de la Ley Concursal , la CONCLUSIÓN DEL CONCURSO DE ……………….. S.A. con ARCHIVO DE TODAS LAS ACTUACIONES, solicitud que viene a cursar esta parte con carácter de urgencia y con arreglo a las siguientes,

ALEGACIONES

Primera.- De los hechos que motivan la urgente conclusión del concurso de mi mandante. En la lista definitiva de acreedores de ……………….. S.A. elaborada por la Administración Concursal y presentada ante este digno Juzgado en fecha ……………….. de ……………….. de 2012……………….. figuraban, como acreedores concursales de mi mandante, un total de siete acreedores según el listado que se detalla a continuación:

1. ……………….. S.A., ostentando un crédito subordinado por importe de ……………….. euros.

2. Créditos laborales ordinarios por importe de ……………….. euros correspondientes a la paga mensual de ……………….. de 200……………….. de dos trabajadores, a saber, Don ……………….. (……………….. euros) y Doña ……………….. (………… euros).

3. ……………….. S.L., ostentando un crédito subordinado por importe de ………… euros.

4. D. ……………….., ostentando un crédito ordinario por importe de ………… euros.

5. Seguridad Social, ostentando varios créditos que ascienden a la cantidad de total de ………… euros, que se desglosa como sigue:

(i) crédito privilegiado general por importe de ………… euros,

(ii) crédito ordinario por importe de ………… euros y

(iii) crédito subordinado por importe de ………… euros.

6. ……………….. S.L., ostentando un crédito ordinario de ………… euros.

7. ……………….. S.L., ostentando un crédito ordinario por importe de ………… euros. Pues bien, según ha podido conocer mi mandante, en fecha …. de ………… de 2012 y para satisfacer íntegramente los créditos que figuran reseñados bajo los epígrafes 1, 2, 3 y 5 (vid. supra), el principal accionista de mi mandante, la compañía ……………….. S.L., consignó las sumas adeudadas a dichos acreedores en la Cuenta de Depósitos y Consignaciones del Juzgado al que tenemos el honor de dirigirnos. En prueba de ello, aportamos como Documentos núms. 1 a 4 originales de los justificantes de ingreso en la Cuenta de Depósitos y Consignaciones del Juzgado de lo Mercantil núm. …., que dan cuenta de las referidas consignaciones. Asimismo, se acompañan como Documentos núms. 5 a 8, los documentos que acreditan que ……………….. S.L. ha renunciado, de forma expresa, plena, incondicional e irrevocable, al derecho que le confiere el artículo 1158 del Código Civil para reclamar de ……………….. cualquier cantidad por razón de los referidos importes desembolsados por su cuenta. Por otro lado, y según noticias recibidas recientemente por mi representada, los restantes acreedores de ……………….. S.A. (vid. supra 4, 6 y 7), habrían visto íntegramente satisfechos sus intereses en el concurso de mi mandante. Para acreditar tal circunstancia se acompañan a este escrito como Documentos núms. 9 a 11 copia (Los referidos documentos se acompañan por copia, reiterando mi mandante su compromiso de aportar los originales tan pronto como se disponga de ellos) de los documentos suscritos por dichos acreedores, en los que éstos manifiestan que sus pretensiones económicas en el concurso de ……………….. S.A. se han visto íntegramente satisfechas y que están conformes con que mi representada solicite la conclusión del concurso y el archivo de las actuaciones. Dicha declaración trae causa de la compra de sus créditos por ……………….. S.L., quien asimismo ha renunciado a todo derecho que pudiera corresponderle frente a ……………….. S.A. por razón de su subrogación en la posición de dichos acreedores. A fin de acreditar ante ese digno Juzgado la citada renuncia, ……………….. S.L. ha facilitado a mi mandante los pertinentes documentos, cuyos originales se acompañan a este escrito como Documentos núms. 12 a 14. Conforme a lo expuesto, procede, según se desarrolla en el siguiente epígrafe, la conclusión del concurso de mi mandante con archivo de todas sus actuaciones. Segunda.- De la solicitud de conclusión del concurso de ……………….. S.A. por la íntegra satisfacción de la totalidad de los créditos reconocidos. Según lo expresado hasta aquí, resulta que todos los titulares de los créditos reconocidos en la lista de ……………….. S.A. habrían visto íntegramente satisfechos sus intereses. Producida y acreditada la íntegra satisfacción de los acreedores y la ausencia de oposición de los mismos a la conclusión del concurso de ……………….. S.A. [y teniendo en cuenta, además, la renuncia realizada por ……………….. S.L. respecto de cualquier derecho que pudiera corresponderle frente a mi mandante] resulta de aplicación el artículo 176.1.3.º LC, en virtud del cual debe procederse a dictar auto declarando concluso el procedimiento concursal de ……………….. S.A. Tercera.- Del archivo de todas las actuaciones como consecuencia de la conclusión del concurso de ……………….., S.A. Como consecuencia de lo anteriormente expuesto, resulta que no concurren ninguno de los presupuestos objetivos para la continuación del concurso, procediendo, con base al artículo 176.1.3.º LC, la conclusión del concurso y el archivo de las actuaciones. Según dispone el artículo 176.1 LC: «Procederá la conclusión del concurso y el archivo de las actuaciones en los siguientes casos: ……………….. 3.º. En cualquier estado del procedimiento cuandose produzca o compruebe el pago o la consignación de todos los créditos reconocidos o la íntegra satisfacción de los acreedores por cualquier otro medio» (el subrayado es nuestro) Una vez acreditada la concurrencia de los requisitos recogidos en la norma transcrita, la solución que procede adoptar no es otra que la del íntegro archivo de las actuaciones, que, evidentemente, ha de decretarse respecto de todos y cada uno de los extremos recogidos en el auto de …. de ………… de 200…. dictado por el Juzgado al que tenemos el honor de dirigirnos y en concreto deberá decretarse el archivo respecto a la orden de apertura de la sección de calificación, y habrá de revocar, asimismo, la declaración de disolución de la compañía. En lo referente al archivo de la sección de calificación, es importante notar que, en la medida en que el supuesto que nos ocupa no consiste en la conclusión del concurso por inexistencia de bienes y derechos, sino por la íntegra satisfacción de todos los acreedores, es absolutamente procedente el Auto que ordene semejante conclusión con el carácter absoluto que señalamos. Y ello porque el artículo 176.3 LC establece claramente que: «No podrá dictarse auto de conclusión por inexistencia de bienes y derechos mientras se esté tramitando la sección de calificación o estén pendientes demandas de reintegración de la masa activa o de exigencia de responsabilidad de terceros, salvo que las correspondientes acciones hubiesen sido objeto de cesión». Según el tenor literal del citado precepto, resulta evidente que el único supuesto en el que no procede la clausura del concurso es aquel en el que, estando tramitándose la sección de calificación, se pretenda clausurar con base en la inexistencia de bienes y derechos (art. 176.1.4.º LC), lo cual tiene mucha lógica, pues precisamente la sección de calificación es una vía a través de la cual se pueden obtener recursos para dar satisfacción a los acreedores, luego no procede la conclusión del concurso por «inexistencia de bienes y derechos». A sensu contrario, cuando concurra cualquier causa de clausura del concurso de las recogidas en el art. 176.1 LC que no sea la referida causa

4.ª (inexistencia de bienes y derechos), procederá la clausura del concurso, en su globalidad, incluida la pieza de calificación. De hecho, la ratio de la citada excepción que se recoge en el art. 176.1.4.º LC, radica en que no procede confirmar si existen bienes o derechos en la masa activa mientras no se hayan concluido las vías a través de las cuales pueden obtenerse recursos para dar satisfacción a los acreedores, como son la sección de calificación o las acciones de reintegración de la masa activa. Así lo señala la doctrina «Con todo, cuando la conclusión del concurso se funde en la inexistencia de bienes y derechos del concursado o de terceros responsables existen dos normas especiales. En primer lugar, no se podrá dictar el indicado auto de conclusión mientras estén pendientes la sección de calificación o demandas de reintegración de la masa activa o de exigencia de responsabilidad de terceros, salvo que las correspondientes acciones hubiesen sido objeto de cesión (art. 176.3).La finalidad de esta norma radica en que, hasta que no se dicte la sentencia que se pronuncie sobre las acciones de reintegración o de exigencia de responsabilidad a terceros (art. 73) o sobre la calificación del concurso (art. 172.1-3.º), no se conocerá si existe masa activa ni, en consecuencia, si existen bienes y derechos con los que satisfacer los créditos reconocidos». Es claro que en el supuesto que nos ocupa, no habiendo ya acreedores, es improcedente e innecesario contemplar posibilidad ni necesidad alguna de recuperación de bienes y derechos para la satisfacción de unos acreedores íntegramente satisfechos, por lo que procede archivar también la pieza de calificación, al ser irrelevante, pues, localizar bienes en la esfera externa de la compañía que sirvan para pagar las deudas que no han podido ser satisfechas. No habiendo más deudas que satisfacer, no procede, pues, continuar con dicha pieza. En virtud de lo expuesto,

SUPLICO AL JUZGADO que, teniendo por presentado este escrito, con sus documentos adjuntos se sirva: admitirlo, unirlo a los autos de su razón, tener por realizadas las manifestaciones que en él se contienen y, conforme se solicita, acuerde por auto, previo informe de la Administración Concursal que se pondrá de manifiesto por 15 días a las partes personadas, la conclusión del concurso de ……………….. S.A. y el archivo de las actuaciones correspondientes al mismo por aplicación del artículo 176.1.3.º LC. Es Justicia, que pido en ……………….. a …. de ………… de dos mil ….

PRIMER OTROSÍ DIGO que, a efectos de que los acreedores contemplados en los ordinales 1, 2, 3 y 5 puedan percibir el importe de sus créditos, se solicita a ese digno Juzgado que ponga a disposición de los mismos las cantidades depositadas en la Cuenta de Depósitos y Consignaciones.

Y es por lo que, NUEVAMENTE SUPLICO AL JUZGADO, tenga por hecha la anterior manifestación a los efectos oportunos.

SEGUNDO OTROSÍ DIGO que en el Auto de ese digno Juzgado que acuerde la conclusión del procedimiento concursal de ……………….. S.A. y el archivo de las actuaciones, se habrán de incluir, necesariamente, los siguientes pronunciamientos: (i) El cese de las limitaciones de las facultades de administración y disposición del deudor. (ii) Dejar sin efecto el pronunciamiento relativo a la disolución de ……………….. S.A. (iii) La publicación de la resolución firme de conclusión del concurso y archivo de las actuaciones en el Registro Mercantil de ……………….., conforme dispone el artículo 177.3, in fine, de la Ley Concursal en relación con el artículo 24 del mismo texto legal, a cuyo fin la resolución ordenará que, una vez sea firme, sean librados los mandamientos necesarios para la práctica inmediata del asiento registral de conclusión del concurso de ……………….. S.A.; mandamientos cuya entrega venimos a solicitar desde este momento, para que este Procurador se ocupe de su diligenciado. (iv) El archivo de todas las actuaciones, incluida la pieza de calificación.

Y es por lo que, NUEVAMENTE SUPLICO AL JUZGADO, tenga por hecha la anterior manifestación a los efectos oportunos. Es Justicia que reitero en fecha y lugar señalados ut supra.

defensa propia


Razonamiento del magistrado en asunto de defensa propia (ordenamiento extranjero)

«La prueba de si una persona había actuado en defensa propia es, en parte objetiva y en parte subjetiva. El jurado debe decidir si el acusado realmente y honestamente creía que se vio obligado a actuar como lo hizo con el fin de defenderse, a continuación, debe decidir si, en todas las circunstancias, su respuesta fue razonable “

Una vez que planteó  la legítima defensa la acusación tiene la carga de probar fuera de toda duda razonable  que las acciones del demandado en la agresión a su marido no se realizaron en defensa de su hijo. La fiscalía acepta que la defensa se plantea en el presente caso y se eleva en la evidencia misma de la fiscalía se va a aportar. El testigo clave en el caso de la fiscalía es el hijo que estaba siendo estrangulado. Él dirá que él estaba siendo estrangulado  y que el acusado iba a venir en su ayuda. La fiscalía presentará su caso, sobre esta base, aunque también deberá aportar la prueba pericial médica, que pueden poner en tela de juicio la seriedad del peligro de su hijo.

El caso no es si  la acusada se vio obligada a actuar como lo hizo con el fin de defender a su hijo,  sino  si la fuerza empleada por ella en defensa de su hijo no fue razonable, ya que era excesiva y desproporcionada en relación con las circunstancias a las que enfrentaba.

«La prueba de la razonabilidad de la respuesta sigue siendo objetiva, pero la evaluación objetiva debe hacerse a la luz de la gravedad del ataque, de lo que la acusada creía sinceramente que era necesario, siempre y cuando que se llevó a cabo con honestidad.

La atención se centra ahora sobre la honestidad de la creencia de un acusado en cuanto a la gravedad del ataque y, a la luz de esa creencia, la razonabilidad de la respuesta debe ser juzgado”

«Si el jurado piensa que en un momento de angustia inesperada de una persona atacada, que sólo había hecho lo que honestamente e instintivamente pensaba que era necesario»

La fiscalía presentará evidencias de sus familiares y una entrevista en vídeo de la parte demandada. Esta es la única prueba directa del delito. Además, hay informes médicos sobre el hijo que estaba siendo estrangulado, y la evidencia del patólogo. Esencialmente, la evidencia de la defensa propia proviene de la evidencia de la familia y la evidencia para refutar lo que se refiere a las pruebas médicas y de la patología.

La evidencia de la familia

El único testigo fue el hijo que estaba siendo estrangulado. Una hija mayor estuvo presente en el piso y  podía oír lo que estaba ocurriendo, pero no pudo realmente ver lo que ocurrió.

La evidencia es que se produjo  una pelea con él en el curso de la cual el padre perdió los estribos. Cogió un palo de madera, tal vez con la intención de agredir al hijo, pero lo dejó con una sola mano y agarró el hijo por el cuello. El hijo le dijo que sentía que iba a morir. La acusada  luego corrió a la cocina para ayudar a su hijo.

La madre cogió el palo de madera y comenzó a golpear al difunto en la cabeza con ella. El hijo no puede recordar con precisión el número de veces que la madre golpeó al padre con el palo, pero deja claro que :

«Pero mamá lo hizo para salvarme»

Los golpes en la cabeza del padre no le mató allí mismo. La acusada vendó las heridas de su marido y se ofreció a llevarlo a un médico. Sin embargo él se negó  se  fue y se acostó en su cama. Alrededor de las 9 am el 12 de febrero de 2011, por la pérdida de sangre de las heridas en la cabeza fue encontrado muerto en su cama. Él murió a causa de la 14.

Hay otras pruebas que corroboran la afirmación del hijo que estaba siendo estrangulado por su padre. El asalto dejó marcas en el cuello del niño y fue visto por la segunda hermana de la víctima, que estaba ausente en el momento del ataque.

El hijo también fue examinado por un médico que llegó a la conclusión de que lo que observó en el cuello del hijo era compatible con la afirmación de la estrangulación.

Un patólogo forense, también expresó la opinión de los expertos que el hematoma en la yema del dedo y las marcas de las uñas «, serían considerados como signos de estrangulación manual». Sin embargo, hubo una ausencia de signos de asfixia y este le indicó que «la cantidad y la duración de la fuerza aplicada en el cuello no sería significativo». La fiscalía aprovechó esta última opinión como prueba de que la situación del hijo no pudo haber sido tan peligrosa como se pensaba en el momento y que el padre puede simplemente han estado llevando a cabo el hijo por el cuello en lugar de en realidad lo asfixia.

El hijo también habló de la conducta irracional de su padre, que parecía  paranoia. Que Él (el padre)  perdía  o extraviaba sus posesiones y acusaba a su familia de haberle robado.

Él era un jugador y perdería su dinero a través de las apuestas en carreras de caballos y luego acusaba  a su familia de haberle robado su dinero. El hijo en un momento dado, dice de su padre:

«Fue porque siempre  nos han tratado como enemigos.» (folio  1119)

La acusada dio dos declaraciones  que se mezclan, ya que contienen la admisión de agredir a su marido, pero planteando una defensa de la legítima defensa.

La fiscalía se basa en una contradicción entre la afirmación de la acusada que manifiesta que golpeó  al fallecido sólo 3 veces, después de que- dice ella- la persona fallecida soltara el cuello de su hijo, y la evidencia del patólogo de la existencia de cinco cortes, pero la falta de signos de asfixia  contradice la versión.

 

Sin embargo esto no es real. Está claro que lo que la acusada está diciendo es que  golpeó a la persona fallecida en varias ocasiones pero sin ningún efecto y por eso lo golpeó por última vez con más fuerza. Cuando se le preguntó cómo estaba sosteniendo la vara,  ella responde:

«(Asi) fue caótica en ese momento (yo) no recuerde exactamente.» (folio 299)

Esto no me cabe duda refleja con mayor precisión su capacidad de recordar con precisión el incidente. Sin embargo, acepto que lo que el peso debe ser puesto en este punto es un asunto para el jurado y acepto que es evidencia de que podría ser utilizado para refutar la defensa de la legítima defensa.

La evidencia de la autopsia

El mismo patólogo que examinó el hijo llevó a cabo la autopsia. Se identificaron cinco heridas en la cabeza del difunto, que eran » completamente compatibles con las lesiones en la cabeza infligidas con barras semejantes a la que se dice utilizada por la acusada».

Estas lesiones fueron todas laceraciones  y una era un «desgarro de espesor total», que es una laceración involucrando todas las capas del cuero cabelludo, incluyendo la piel y tejidos blandos subyacentes. Estos cortes fueron, en opinión del patólogo, «las lesiones mortales que provocaron el  profuso sangrado (es decir, pérdida masiva de sangre) y causaron  su muerte, poco a poco». El patólogo no dice cuántos golpes han causado estas lesiones, simplemente dice que eran «típicas de un fuerte traumatismo causado por el golpear con o  contra objetos duros en múltiples direcciones».

Además de estas heridas en la cabeza, las lesiones sufridas por el fallecido en sus extremidades superiores que el patólogo describió como «típica de las lesiones de defensa, cuando el fallecido utilizó sus antebrazos y las manos para protegerse a sí mismo». Tres de estas lesiones eran muy graves que implica una amplia dislocación, de la articulación del primer metacarpiano de la mano izquierda y una fractura oblicua del hueso de la parte interna del antebrazo derecho, lo que indica que «no era una fuerza considerable que se aplica en las extremidades superiores». La fiscalía sostiene que estas lesiones deben haber ocurrido después de que el fallecido soltara el cuello del hijo y demuestran que el ataque del acusado sobre él continuó después de haber desistido de estrangular a su hijo y es prueba de la ferocidad del ataque.

 

Esencialmente, la refutación de enjuiciamiento de la legítima defensa es una evidencia forense basada uno. La fiscalía dice que el número de golpes en la cabeza y la fuerza que debe de haber estado detrás de ellos con el fin de causar las lesiones evidencian una respuesta irrazonable y desproporcionada en relación con el peligro con el que el acusado estaba tratando. Por otra parte, el hecho de que la acusada continuó el ataque al fallecido, con una fuerza considerable, después de haber soltado al  hijo en un intento de de ocasionar la  muerte a la persona fallecida y no sólo de conseguir la liberación de su hijo.

a).- El elemento contextual primero es que este no es el caso de un espectador no involucrado, llegando a la ayuda de una víctima de los cual no tiene ningún conocimiento previo. Este es el caso de una madre que viene a la ayuda de un hijo  con sólo 12 años de edad y cuya vida está en riesgo.

b).-  El segundo elemento del contexto es que el atacante no se está comportando normalmente. El fallecido es conocido por tener episodios donde él es emocionalmente inestable y se comporta de manera irracional y violenta en ocasiones y evidentemente, tiene un episodio de ese tipo en este momento.

c) .-  El tercer elemento del contexto a tener en cuenta es que la respuesta de la acusada del ataque a su hijo, va en escalada, esto es; ella comienza sus esfuerzos para ayudar a su hijo, en primer lugar tratando de sacar a su esposo, al hijo, pero no consigue nada de esto. A continuación, coge el palo de madera y le golpea en la cabeza con un número (pequeño) de veces – pero tampoco consigue el resultado esperado. Finalmente, ella le da un golpe mucho más fuerte  y esto le hace soltar su agarre en el cuello de su hijo. Probablemente fue este golpe que causó el «desagarro de espesor  completo» en el cuero cabelludo.

28. El elemento contextual final es que la reacción del acusado no es un hecho premeditado uno. El acusado está respondiendo de manera espontánea a los acontecimientos inmediatos que se están desarrollando con rapidez frente a sus ojos. Ella no tiene tiempo para considerar, la deliberación objetiva. Ella está reaccionando a una situación de emergencia que se está convirtiendo cada vez más desesperada.

En esta situación y  con estos elementos de contexto, cualquier persona, más especialmente la madre, va a actuar cada vez, de una forma más frenética e, inevitablemente,  recurre  a las medidas cada vez más desesperadas.

Eso puede haber sido un elemento de locura u obcecación de la respuesta de la demandada  es una consecuencia natural de su relación con la víctima, el comportamiento y el temperamento de la persona fallecida y el fracaso de sus esfuerzos iniciales para liberar el cuello de su hijo del alcance del fallecido.

La legítima defensa está claramente planteada en los documentos y  no se discute por la fiscalía. La fiscalía busca en  la defensa para refutarla,  diciendo que en las circunstancias que se enfrentaba, el grado de fuerza que la acusada empleó en respuesta al ataque no era razonable y, para ello se basan en la evidencia forense que es capaz, en términos de su suficiencia , de satisfacer a un jurado fuera de toda duda razonable que el acusado no estaba actuando en defensa propia. El objetivo de esta aplicación ha sido, pues, en la segunda parte (excesivo de la fuerza) de la prueba de auto-defensa. En la medida en que la presentación por escrito de la fiscalía sugiere que no hay evidencia de que, con respecto a la primera parte, la acusada no tiene la creencia que se debe exigir en cuanto al peligro de su hijo y la necesidad de ella para responder  de la manera que lo hizo.

Conclusión

Teniendo estas observaciones en mente y teniendo en cuenta los elementos del contexto que he mencionado mi conclusión es que cada una de las piezas de evidencia forense en el que se basa la acusación para refutar la defensa de la legítima defensa es muy débil. Individualmente no son capaces de demostrar fuera de toda duda razonable que la acusada no actuó en defensa propia.

Sobre todo lo anteriormente explicado, soy de la opinión de que la respuesta a la pregunta de si un jurado dirigido correctamente posible, puede o podría estar satisfecho más allá de toda duda razonable que el acusado no actuó en defensa propia es «No».

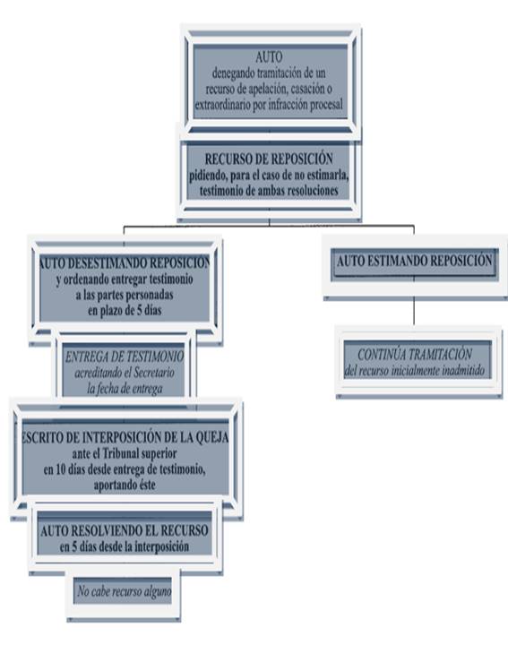
Esquema del recurso de queja


Esquema del recurso de queja

– Se encuentra regulado en los artículos 494 y 495.

– Porcede contra los autos que deniegan el recurso de apelación, el de casación o el extraordinario por infracción procesal.

– Debe presentarse al Juzgado que dicta el auto recurrido y se dirige al Tribunal Superior a éste.

(para agrandar la imagen pinche en ella)

Directiva 2012/13/UE


Una Directiva europea señala la obligación de la Policía de entregar el atestado.

La asistencia en comisaría debería dar un cambio sustancial al introducir las reformas que serían obligadas por la Directiva 2012/13/UE del Parlamento Europeo y del Consejo, de 22 de mayo de 2012, relativa al derecho a la información en los procesos penales, que ha sido publicada el 1 de junio de 2012. Lo sustancial del cambio sería el derecho del detenido a reunirse con su abogado para estudiar la posibilidad acerca de su declaración, esto es, que declarar o si se atiene a su derecho a no declarar y lo que también es muy importante; que en esa reunión, el abogado y defendido dispongan del atestado policial para poder llevar a cabo la defensa con mayores garantías. El artículo 7 de la citada Directiva es meridianamente claro al establecer: “1. Cuando una persona sea objeto de detención o privación de libertad en cualquier fase del proceso penal, los Estados miembros garantizarán que se entregue a la persona detenida o a su abogado aquellos documentos relacionados con el expediente específico que obren en poder de las autoridades competentes y que resulten fundamentales para impugnar de manera efectiva, con arreglo a lo establecido en la legislación nacional, la legalidad de la detención o de la privación de libertad. 2. Los Estados miembros garantizarán que la persona acusada o sospechosa o su abogado tengan acceso al menos a la totalidad de las pruebas materiales en posesión de las autoridades competentes a favor o en contra de dicha persona, para salvaguardar la equidad del proceso y preparar la defensa.“ Lo que supondría, como ya hemos dicho un cambio sustancial en la forma de defender en Comisaría. Como consecuencia inmediata entre los abogados, sin duda, será que muchos compañeros pasarán a informar al defendido de la posibilidad de que no declare y aconsejarle en este sentido abiertamente. Por supuesto, el exigir a la Policía que nos entregue el atestado en cumplimiento de la Directiva europea será de momento un esfuerzo estéril.

Ley de empleadas de hogar


Ley de empleadas de hogar

La Ley que obliga a la regularización de las empleadas de hogar no gusta a empleadas y empleadores lo hemos oído, pero yo no tenía constancia hasta hace poco, en que me consulta un señor acerca de qué pasos tiene que dar para regularizar a una señora que acude dos horas a la semana a su casa a planchar ( pienso para mi mientras hablo con el que le sería más fácil planchar que llevar a cabo el alta, las nominas, pero esto perjudicaría a la planchadora)
Lo malo es que no se sabrán los datos de la incidencia que tendrá esta Ley al partir de una situación que no se encontraba regulada y por lo tanto no controlada.
Tan solo espero que la buena noticia que hemos recibido estos días acerca del descenso del paro en casi cien mil personas, no sea con motivo de esta regularización, lo que tendría mucho sentido si tenemos en cuenta que el plazo para llevar a cabo el alta de este tipo de empleadas finalizaba precisamente con el mes de junio, lo que explica que sea el mes de junio con mejores cifras en cuanto a la creación de empleo, de los últimos diez años.
Lo peor es que siendo obvio, no nos lo explican así no ya desde el Gobierno, sino desde los medios de comunicación.
Pues si los noventa y ocho mil empleos nuevos se explicaran por la regularización comentada, supondría, que conozcamos, que el beneficio en empleo se ha consumido en un solo mes, y lo que es peor y no sabemos, ¿ cuantas empleadas de hogar han perdido su trabajo, más o menos precario, pero que le servía para ganarse la vida, solo había cien mil empleadas de hogar no dadas de  alta? Ojalá sea esto así. ¿Porque somos tan perezosos legislando? Queremos que aparezcan leyes, poder venderlas en el momento oportuno y poco más.  Qué efecto real tendrá o si garantizara lo que pretendemos o si perjudicara a mucha gente más que a la beneficia, esto es si » dará a cada uno lo que le pertenece» no es importante, solo el beneficio político lo es. Aunque el sistema económico logre salir de la situación en la que nos tiene inmersos, aunque esto ocurriera, es necesaria un regeneración de la política.